
虎嗅注:2月13日晚间,中信银行发布澄清公告,针对与阿里巴巴进行股权合作的传言予以否认。公告发出,也给中信银行连日来暴涨的股价浇了一盆冷水。2月14日早盘中信银行股快速下挫。但在这一声明中,虽然中信否认了与阿里的绯闻,却对腾讯只字未提。对此,中金公司银行组通过最新分析显示:和腾讯,尤其是微信的合作是本轮中信银行上涨的核心逻辑。因此,中信银行此次公告并没有打破其上涨的核心逻辑。本文为中金银行组最新分析,大意如下:
1、 如何看待中信银行公告?——依然没有证伪“腾讯产业链”概念。
中信银行公告并未证伪“腾讯产业链”概念。基于中信银行曾经和腾讯签署的战略合作协议,以及历史上曾合作推出的财付通网贷、QQ彩贝联名信用卡,我们认为,中信银行和腾讯、包括微信的进一步合作不能排除,但是否有实质性作用,还取决于合作是否排他。
2、 如何看待个股机会?——短期推荐民生的交易性机会。
据我们不完全统计,上市银行中,和腾讯签署过合作协议的有5家(中信、浦发、招行、工行、建行),而和阿里巴巴签署过合作协议的更是涵盖了大部分上市银行,但较近期和深入的有中信和腾讯、浦发和腾讯、民生和阿里巴巴。我们认为,假如中信和腾讯有实质性进展,会刺激阿里巴巴加快与银行实质性战略合作的步伐,而基于公司治理、执行力以及已经签署的战略合作协议,民生银行将会是阿里的首选。
3、 如何看待银行板块机会?——“腾讯产业链”的上涨逻辑决定了并非板块趋势性机会,两会前后或有改革预期推动的板块机会。
“触网”的上涨逻辑决定了并非板块趋势性机会,而是个股性机会。目前银行股处于合理估值区间(0.8x-1xP/B)的低端(0.8xP/B,隐含不良率约为10%),中诚信托风险事件和春节前流动性冲击已过,但宏观数据偏弱,央行货币政策态度依然偏紧,两会前后或有改革预期推动的板块机会。
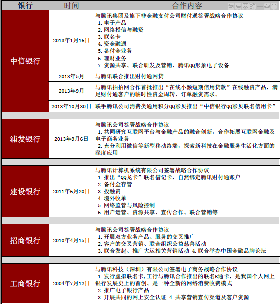
下图为中金整理的图表两则,较为详尽地列举了腾讯、阿里巴巴各自与银行的合作内容:
图表1:与腾讯合作的银行

资料来源:新闻整理,中金公司研究部
图表2:与阿里巴巴合作的银行




资料来源:新闻整理,中金公司研究部
